企业视频
中文
|
English
首页
公司概况
我院简介
院长致辞
企业文化
组织机构
资质荣誉
企业视频
新闻中心
业务板块
工程中心
技术研发中心
高新产业装备制造园区
国家级窗口技术信息平台
行业资讯
集团要闻
媒体聚焦
总院要闻
科研成果
获奖荣誉
院属单位
秦皇岛秦海窑业有限公司
秦皇岛中建材科技有限公司����� �������Ƴ������������ �������Ƴ������������ �������Ƴ������������ �������Ƴ�������
建筑设计院
电气自动化工程公司
人力资源
人才理念
队伍建设
岗位招聘
党群工作
联系我们
科研成果
|
科研成果
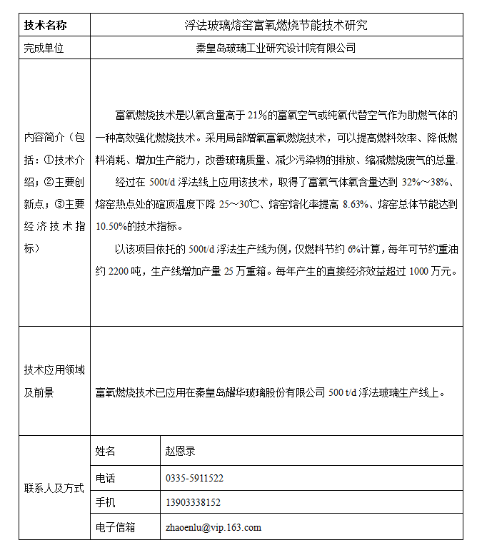
浮法玻璃熔窑富氧燃烧节能技术研究
发布时间 [2017-12-14]